- [ 索引號 ]
-
115001050092879765/2025-00004
- [ 發文字號 ]
-
江北財文〔2024〕79號
- [ 主題分類 ]
-
財政
- [ 體裁分類 ]
-
財政
- [ 發布機構 ]
-
江北區財政局
- [ 有效性 ]
- [ 成文日期 ]
-
2024-12-30
- [ 發布日期 ]
-
2025-01-06
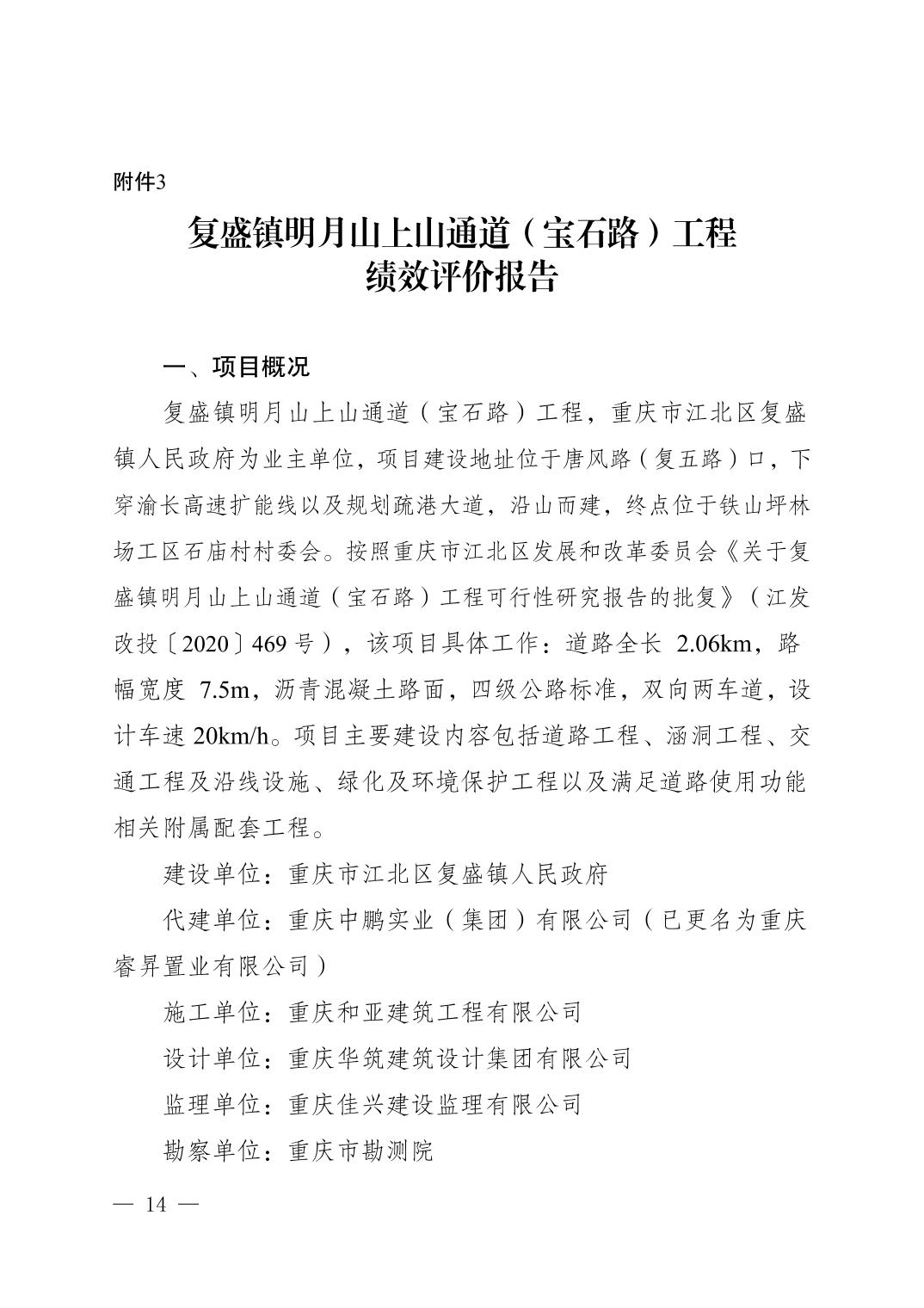
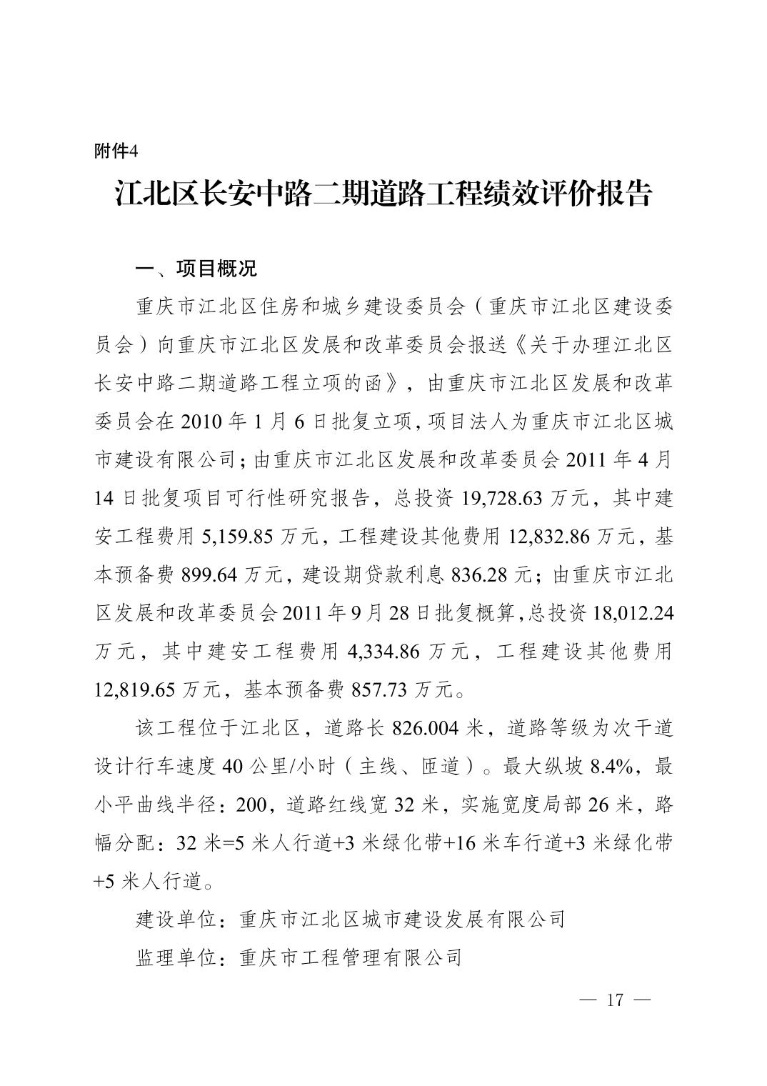
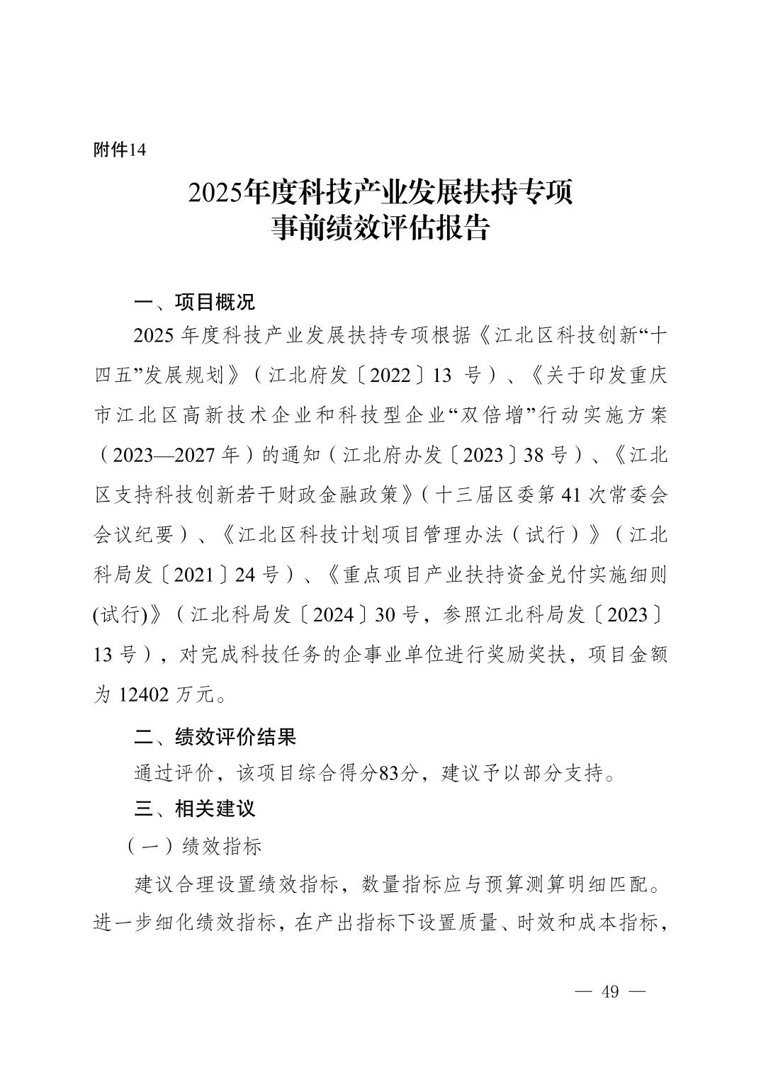
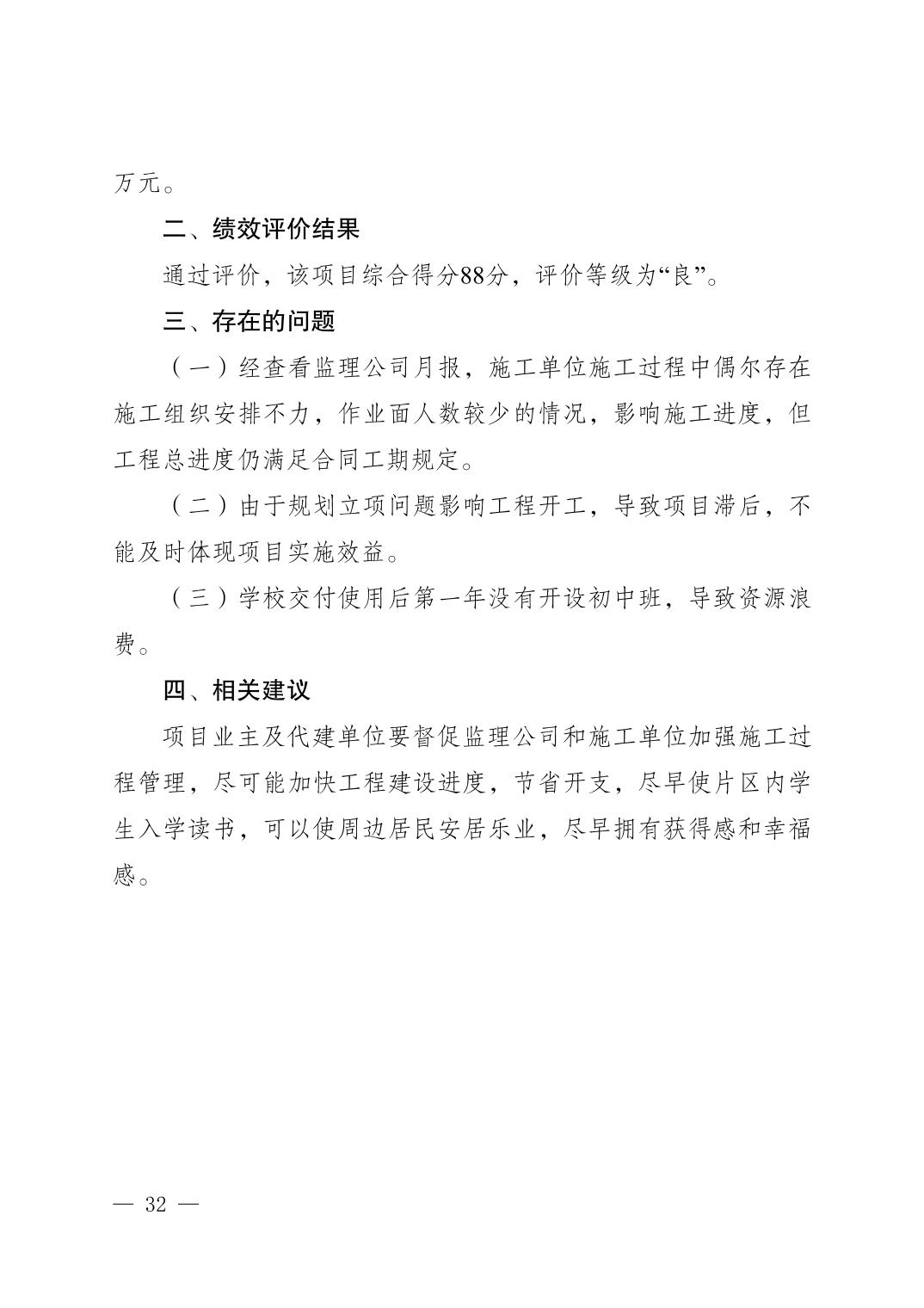
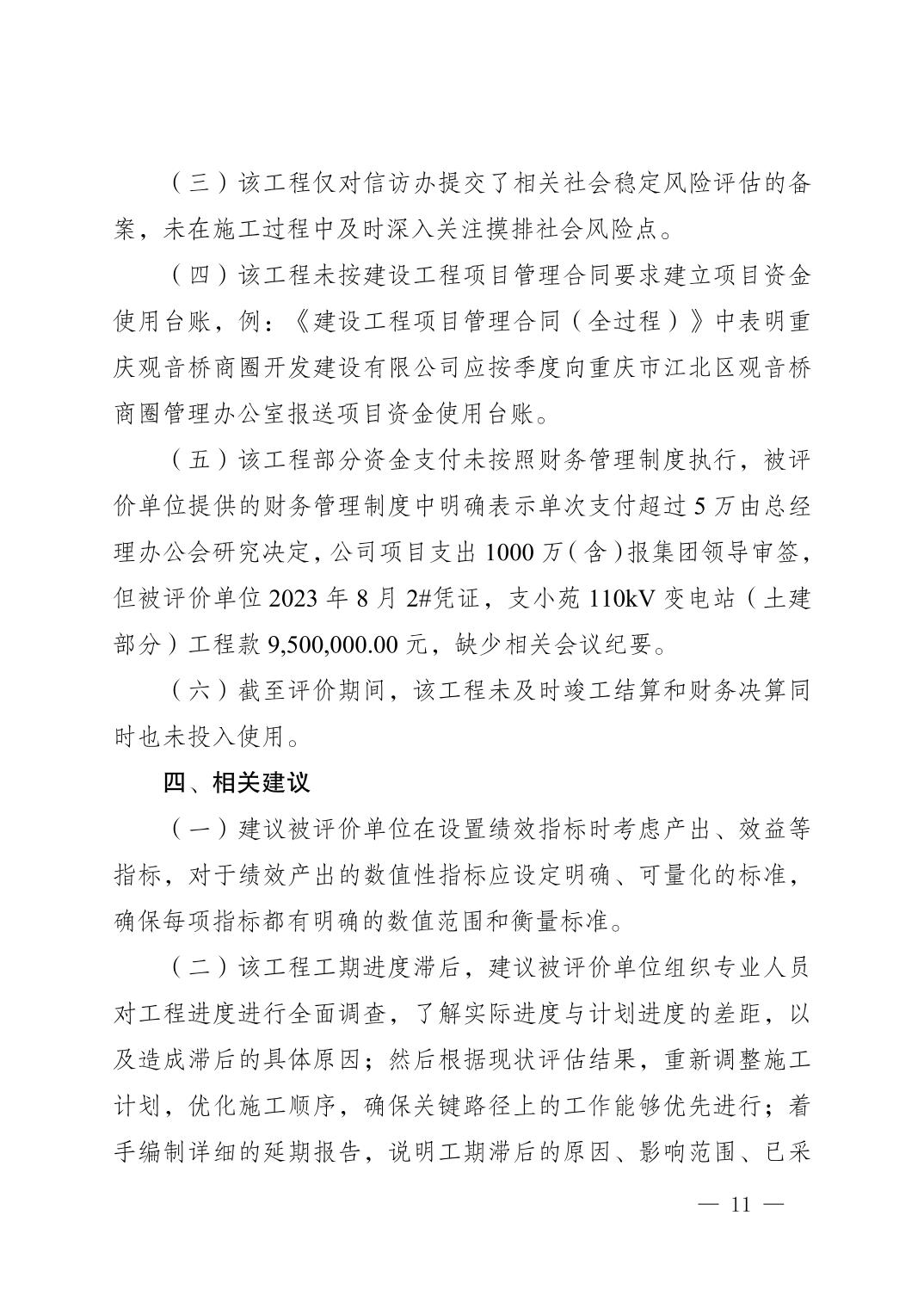
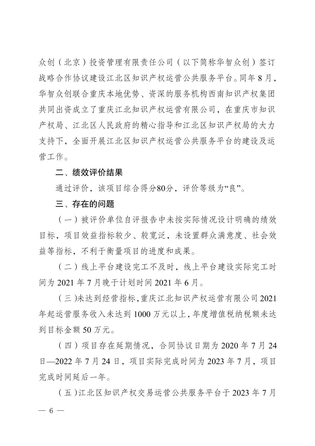
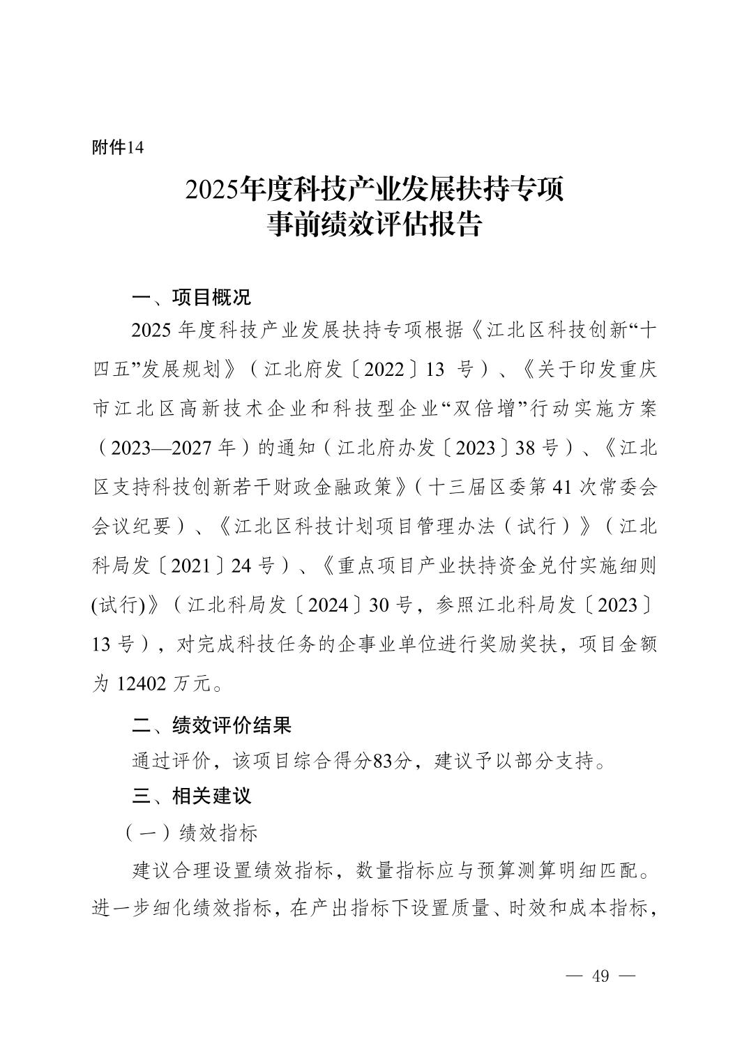
重慶市江北區財政局關于2023年度重點績效評價評估情況的報告
日期:2025-01-06
大
中
小

語音播報
語音合成中,請耐心等待...

進入播報模式

退出播報模式
14050255
重慶市江北區財政局關于2023年度重點績效評價評估情況的報告
87717
其他公文
20
2025-01-06